培养方案
    电子信息科学与技术专业人才培养方案
    2025-06-25 10:33   审核人:   (阅读数:)

    一、专业介绍

    电子信息科学与技术专业是电子科学、通信和计算机多领域交叉的理工结合专业。本专业既是电子科学与技术和信息与通信工程两大学科之间的桥梁,又是电子、信息、计算机等多个技术方向研究和发展的基础,具有学科覆盖面广、就业口径宽、应用领域广泛等特点。

    湖南文理学院电子信息科学与技术专业始建于1995年,1995年创办电子技术专科班,2000年创办电子信息科学与技术本科专业,2004年获得学士学位授权,已毕业本科学生1900余人。本专业依托“电子科学与技术”省应用特色学科的建设,专任教师达到31人(教授5人,博士15人)。本专业立足于服务湖南地方企业,辐射全国,以立德树人为根本,围绕国家对电子信息科学与技术战略性新兴产业发展的需求,打造湘西北电子信息技术人才培养的摇篮,培育德智体美劳全面发展的应用型电子信息类专门人才。

    二、培养目标

    本专业培养适应地方企业需求,具有扎实的数理基础,能够熟练掌握电子技术、信号处理、微机应用等方面的知识和各种实验测试技能,了解有关现代通信技术、光电信息工程、集成电路等方面的基础知识,能在信息科学、电子工程、计算机技术及其相关领域从事应用研究、教学、设计与开发、工程技术管理的高素质应用型人才。

    学生毕业5年后具备:

    目标1:(道德修养)具有健全的人格、良好的科学文化素养、社会责任感和职业道德,在工作中能综合考虑法律、环境、社会、文化和可持续发展等因素的影响;

    目标2:(学科素养)掌握电子信息科学与技术专业基础理论和专门知识,熟悉专业方向有关的标准、规范、规程,了解学科应用前景和产业发展状况;

    目标3:(开发创新)针对电子信息领域的复杂工程问题提供系统、有效的解决方案,具有较强的工程创新能力和技术研发能力;

    目标4:(合作交流)拥有良好的团队合作与沟通交流能力,具备良好的工程项目管理与组织协调能力;

    目标5:(终身学习)拥有自主的、终身的学习习惯和能力,能够及时了解行业发展趋势,不断提升自身专业素养。

    三、毕业要求

    专业毕业要求 毕业要求分解(观测)点
    1.工程知识应用:能够应用数学、物理、工程基础和专业知识表达、分析、解决电子信息领域复杂工程应用问题。 1-1 能正确使用数理语言表达电子信息领域中复杂技术问题;
    1-2 能针对具体的电子电路、控制逻辑问题建立数学模型并求解;
    1-3 能够运用相关电子电路知识和数理方法推演、分析和判别专业问题;
    1-4 能运用电子信息相关专业知识解决方案的比较与综合,优化改进技术方案。
    2.工程问题分析:能够应用数学、物理、工程科学基本原理以及电子信息相关专业知识,通过文献研究分析电子信息领域的复杂工程应用问题,以获得有效结论。 2-1 能够使用电子电路相关专业知识识别和判断复杂工程问题的关键环节和参数;
    2-2 能使用数理科技语言和数学模型方法对电子信息领域工程问题建模求解;
    2-3 能认识到电子信息领域工程问题方案的多样性,会通过文献研究寻求可替代的解决方案;
    2-4 能用数理工程的基本原理,借助文献研究,分析过程的影响因素,获得解决电子信息领域工程问题的有效结论。
    3.设计与开发:能够针对电子信息领域复杂工程问题,应用相关的基本原理和技术手段,设计满足特定需求的系统或模块的解决方案,并能够在设计环节中体现创新意识,综合考虑社会、健康、安全、法律、文化以及环境等因素。 3-1 掌握微控制器领域产品开发流程、周期的基本方法和技术,了解影响设计目标和技术方案的各种因素;
    3-2 能针对微控制系统的特定需求设计电子功能模块;
    3-3 能设计微控制器系统硬件与软件解决复杂的电子信息工程问题,在设计中体现创新意识;
    3-4 能在电子信息领域工程问题的解决方案中考虑社会、健康、安全、法律、文化及环境等制约因素。
    4.工程问题研究:能够基于科学原理,通过文献研究,针对电子信息领域的复杂工程应用问题,设计相关实验,采集、分析、解释数据,通过信息综合得到合理有效的结论。 4-1 能够利用电子信息科学原理及数学物理方法,并借助文献研究,调研、分析电子信息相关领域的复杂工程问题及其解决方案;
    4-2 根据电子信息领域的复杂工程问题的特点,选择合适的研究路线,设计实验方案;
    4-3 能够根据电子信息领域相关实验方案,安全地开展实验,正确获取实验数据,并对实验数据进行处理、分析,得到实验结果;
    4-4 能对电子信息相关实验结果进行解释和评价,并通过信息综合得到合理有效的结论,对工程实施困难进行合理的预期和判断,从而为工程的开展提供指导性建议。
    5.现代工具的使用:能够针对电子信息领域的复杂工程应用问题,开发、选择与使用硬件开发平台、仪器仪表设备、设计与仿真软件、计算机互联网等现代工具,对复杂工程问题进行模拟、调试与预测,并能够理解所使用的现代工具的特点和局限性。 5-1 了解常用的现代测量仪器、信息技术工具,通过建模仿真测试模拟等软件的使用原理和方法,并理解其局限性;
    5-2 能够根据电子信息领域工程问题需求,选择与利用合适的硬件开发平台、仪器设备及开发软件对电子科学与技术领域的复杂工程问题进行分析、计算与设计;
    5-3 能够针对电子信息领域具体的工程对象,开发或选用满足特定需求的开发平台及仪器设备,模拟和预测专业问题,并能够分析其局限性。
    6.工程与社会:了解电子信息技术领域行业相关的技术标准、知识产权、产业政策和法律法规,能正确分析和评价专业工程项目的实施对社会、健康、安全、法律以及文化的影响,并理解应承担的责任。 6-1 了解电子信息领域的技术标准体系、知识产权、产业政策和法律法规,理解不同工程实践活动对社会、环境和可持续发展产生的影响;
    6-2 能分析和评价电子信息领域工程实践对社会、健康、安全、法律、文化的影响,以及这些工程实践活动应受到的约束、并理解应承担的责任。
    7.环境与可持续发展:能够理解和评价电子技术产品生产制造、改进升级等实践环节对环境、社会可持续发展的影响,并提出合理解决方案。 7-1 知晓和理解电子信息领域工程实践中环境保护和可持续发展的理念和内涵;
    7-2 能够站在环境保护和可持续发展的角度思考电子信息领域工程实践的可持续性,评价产品周期中可能对人类和环境造成的损害和隐患,并提出合理解决方案。
    8.职业道德与规范:具有良好的人文社会科学素养和社会责任感,具有法制意识,能够在工程实践和职业发展中理遵守职业道德规范,履行责任。 8-1 树立和践行社会主义核心价值观、具备人文情怀,了解中国国情,具有名族复兴和社会进步的责任感;
    8-2 理解工程伦理与职业道德和规范的意义,并能在工程实践中自觉遵守;
    8-3 理解工程师对公众的安全、健康和福祉,以及环境保护的社会责任,能够在工程实践中自觉履行责任。
    9.团队协作:在多学科结合的工作团队中,能充分承担个人作用,与团队成员进行有效协同,能担当团队负责人的角色。 9-1 能够在多学科背景下的团队中进行成员间的信息共享、合作共事、相互支持;
    9-2 能够在团队中独立或合作展开工作,能组织、协调和指挥团队开展工作。
    10.沟通与交流:能就电子领域复杂工程问题与业界同行及社会公众进行有效沟通,包括撰写报告和设计文稿、陈述发言、清晰表达或回应指令。具备一定的国际视野,能在跨文化背景下进行沟通。 10-1 能就专业问题,以口头、文稿、图表等方式,向业界同行和社会公众准确表达自己的观点,回应质疑,理解与业界同行和社会公众交流的差异性;
    10-2 关注专业领域的国际发展趋势、研究热点,理解和尊重世界不同文化的差异性和多样性;具备跨文化交流的语言和书面表达能力。
    11.项目管理:掌握工程管理原理与经济决策方法并应用到电子信息领域工程项目,进行时间与成本、质量与风险、运行与维护等管理和优化控制。 11-1 掌握电子信息领域工程项目中管理、经济决策的整体框架;分析工程及产品周期、流程的成本构成,评判其中涉及的工程管理与经济决策问题;
    11-2 能够在电子信息领域工程设计开发解决方案过程中预测质量与风险,正确运用工程管理与经济决策方法推动项目的运行和维护。
    12.终身学习:具有自主学习和终身学习意识,通过自主学习不断更新自身知识体系,跟进行业领域发展。 12-1能在社会发展的大背景下,认识到自主和终身学习的必要性;
    12-2针对技术不断变化发展的需求,在本领域内具备自主学习的能力,包括对技术问题的理解能力,归纳总结的能力和提出问题的能力等。

    四、毕业要求与培养目标对应关系矩阵

    毕业要求 培养目标1
    道德修养
    培养目标2
    科学素养
    培养目标3
    开发创新
    培养目标4
    合作交流
    培养目标5
    终身学习
    1.工程知识应用        
    2.工程知识分析        
    3.设计与开发        
    4.工程问题研究        
    5.现代工具使用        
    6.工程与社会        
    7.可持续发展        
    8.职业规范        
    9.团队协作        
    10.沟通与交流        
    11.项目管理        
    12.终身学习        

    五、主干学科与核心课程

    主干学科:电子科学与技术

    电路分析、模拟电子技术、算法与数据结构、数字电子技术、微机原理、信号与线性系统、通信原理、单片机原理及应用、PCB工艺与设计、EDA技术、嵌入式系统设计与开发、通讯电子线路。

    六、主要实践教学环节

    分散实习:专业实习、毕业实习和毕业论文(设计)与答辩。

    集中实习:军事训练、专业认知实习、专业见习、专业综合实践。

    七、学制、修业年限、学位授予

    学制:四年

    修业年限:三~六年

    学位授予:除完成规定修读学分外,还要完成第二课堂规定的相应积分,学生才能毕业和授予工学学士学位。

    八、课程结构分类与学分统计表

    序号 专业认证标注课程类别 学分 占总学分比例 工程专业认证通用标准(%)
    必修 选修 必修 选修 合计
    1 人文社会科学类通识教育课程 42.5 9.5 26.4 % 5.9% 32.3% ≥15
    2 数学与自然科学类 24.5 0 15.2% 0 15.2% ≥15
    3 工程及专业相关课程 工程技术基础 26.5 0 16.4% 0 16.4% ≥30
    专业基础/核心 12.5 0 7.8% 0 7.8%
    专业选修 0 12 0 7.5% 7.5%
    小计 51 31.7%
    4 工程实践与毕业设计/论文 33.5 0 20.8% 0 20.8% ≥20
    占比合计 139.5 21.5 86.6% 14.4% 100%  
    学分合计 161

    九、课程设置与教学进程表(见附表1)

    十、课程与毕业要求对应关系矩阵(见附表2)

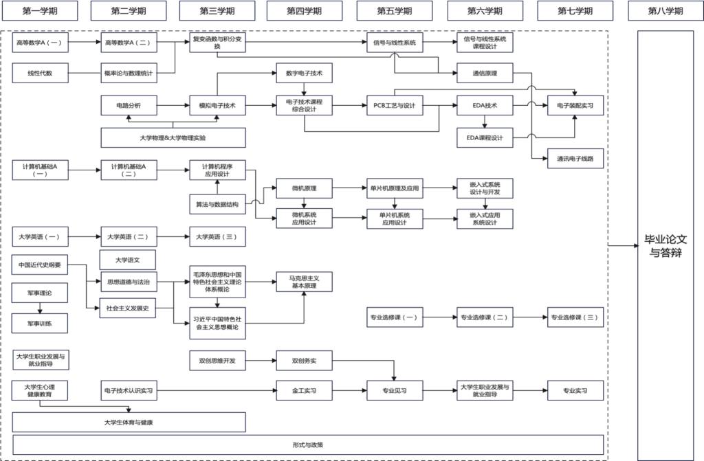
    十一、课程体系结构拓扑图(见附图1)

    十二、辅修专业及辅修学士学位课程设置与教学进程表(见附表2)

    附表1  专业课程设置与教学进程表

    课程类别 课程编号 课程名称 总学时 学时设置 学分 考核方式 开课学期及学时分配 备注
    理论 实践(验)
    人文社会科学类通识教育课程
             (必修42.5学分、选修9.5学分)
    22000001 思想道德与法治
    Ideological Morality & the Rule of Law
    56 40 16 3 考试               思想政治类
    22000002 中国近现代史纲要
    A Survey of the Chinese Modern and Contemporary History
    56 40 16 3 考试               思想政治类
    22000003 马克思主义基本原理
    Basic Principles of Marxism
    56 40 16 3 考试               思想政治类
    22000004 毛泽东思想和中国特色社会主义理论体系概论
    An Introduction to Mao Zedong Thought and the Theoretical System of Socialism with Chinese Characteristics
    56 40 16 3 考试               思想政治类
    22000005 形势与政策
    Situation & Policy
    64 32 32 2 考查 每学期8节 思想政治类






    22000006 社会主义发展史
    The History of Socialism Development
    16 16   1 考查               思想政治类
    22000007 大学英语(一)
    College English I
    56 40 16 3 考试               语言类
    22000008 大学英语(二)
    College English II
    64 32 32 3 考试               语言类
    22000009 大学英语(三)
    College English III
    32 32   2 考试               语言类
    22000010 大学语文
    College Chinese
    24 24   1.5 考查               语言类
    22000016 大学体育与健康(一)
    College Physical Education and Health I
    28   28 1 考查               每学分的体育课包括14周28学时的课堂教学、4学时的线上健康知识、12学时的课余锻炼和体质健康测试等课外体育作业
    22000017 大学体育与健康(二)
    College Physical Education and Health II
    28   28 1 考查              
    22000018 大学体育与健康(三)
    College Physical Education and Health III
    28   28 1 考查     3-8学期任选




    22000019 大学体育与健康(四)
    College Physical Education and Health IV
    28   28 1 考查     3-8学期任选




    22000020 军事理论
    Military Theory
    36 36   2 考查               军体类
    22000021 军事训练
    Military Training
    2周   2周 2 考查               军体类
    22000022 大学生安全教育
    Safety Education for College Students
    24 8 16 1 考查 1-8学期 军体类






    22000023 大学生心理健康教育
    Psychological Education for College Students
    16 16   1 考查               心理与健康类
    22000024 劳动教育
    Labor Education
    32 8 24 1 考查 1-7学期   心理与健康类
    22000025 双创思维开发
    Thinking Development of Innovation &Entrepreneurship
    20 12 8 1 考查               创业基础与就业指导类
    22000026 双创实务
    Practice of Innovation & Entrepreneurship
    20 12 8 1 考查               创业基础与就业指导类
    22000027 大学生职业发展与就业指导
    Career Development & Employment Guidance for College Students
    40 24 16 2 考查 理论12+实践8
            理论12+实践
    8
        创业基础与就业指导类
    22000044 习近平新时代中国特色社会主义思想概论
    An Introduction to Xi Jinping Thought on Socialism with Chinese Characteristics fo New Era
    56 40 16 3 考试                
    小计 42.5学分
      艺术类课程       2  

    第2-7学期学生自主完成选修学分,第三学期结束还未通过大学英语三级、四级的学生第四学期必须选修1.5学分的英语类公选课

      心理学类课程       1  
      人文社科类课程       2  
      其他       4.5  
    小计 9.5学分
    数学与自然科学类(必修24.5学分) 22000012 大学计算机基础
    Computer Culture Basics
    32 16 16 1.5 考试               公共基础类
    22000013 计算机基础A
    Computer Basics A
    56 24 32 2.5 考试               公共基础类
    22000028 高等数学A(一)
    Advanced Mathematics A(I)
    64 64   4 考试               公共基础类
    22000029 高等数学A(二)
    Advanced Mathematics A(II)
    72 72   4.5 考试               公共基础类
    22000032 大学物理A(一)
    College Physics A(I)
    36 36   2 考试               公共基础类
    22000033 大学物理A(二)
     College Physics A(II)
    36 36   2 考试               公共基础类
    22000034 大学物理A实验
    Experiment of College Physics A
    48   48 1.5 考查   24√ 24√           公共基础类
    22075001 线性代数
    Linear Algebra
    32 32   2 考试               专业基础类
    22075002 概率论与数理统计
    Probability Theory and Mathematical Statistics
    40 40   2.5 考试               专业基础类
    22075003 复变函数与积分变换
    Complex Variable Function and Integral Transformation
    32 32   2 考查               专业基础类
    合计 24.5学分
    工程及专业相关课程(必修39学分,选修12学分) 22075004 电路分析
    Circuit Analysis
    72 56 16 4 考试               专业基础类
    22075005 模拟电子技术
    Analog Electronics
    80 64 16 4.5 考试               专业基础类
    22075006 算法与数据结构
    Algorithms and Data Structures
    56 40 16 3 考试               专业基础类
    22075007 数字电子技术
    Digital Electronics
    72 56 16 4 考试               专业基础类
    22075008 微机原理
    Principle of Microcomputer
    64 48 16 3.5 考试               专业基础类
    22075009 信号与线性系统
     Signals and Linear Systems
    72 56 16 4 考试               专业基础类
    22075010 通信原理
    Communication Principle
    64 48 16 3.5 考试               专业基础类
    22075011 单片机原理及应用
    Single Chip Microcomputer Principle and Application
    48 32 16 2.5 考试               电子技术方向专业核心类(电子技术方向与光电信息方向需任选一个方向类)
    22075012 PCB工艺与设计
    PCB Process and Design
    48 32 16 2.5 考查              
    22075013 EDA技术
    EDA Technology
    48 32 16 2.5 考试              
    22075014 嵌入式系统设计与开发
    Embedded System Design and Development
    48 32 16 2.5 考试              
    22075015 通讯电子线路
    Communication Electronic Circuit
    48 32 16 2.5 考试              
    22075016 光电传感器与检测技术
    Photoelectric Sensor and Detection Technology
    48 32 16 2.5 考查               光电信息方向专业核心类(电子技术方向与光电信息方向需任选一个方向类)
    22075017 数字信号处理
    Digital Signal Processing
    48 32 16 2.5 考试              
    22075018 光学测量
     Optical Measurement
    48 32 16 2.5 考试              
    22075019 数字图像处理
    Digital Image Processing
    48 32 16 2.5 考查              
    22075020 光纤通信
    Optical Fiber Communication
    48 32 16 2.5 考试              
    合计 39学分
    以下专业任选课所选学分应不少于12学分
    22075021 面向对象与可视化编程
    Object Oriented and Visual Programming
    48 32 16 2.5 考查               专业选修类
    22075022 计算机网络与通信
    Computer Network and Communication
    48 32 16 2.5 考查               专业选修类
    22075023 射频识别技术及应用
    RFID Technology and Application
    48 32 16 2.5 考查               专业选修类
    22075024 模拟集成电路设计
    Analog Integrated Circuit Design
    56 40 16 3 考试               专业选修类
    22076025 DSP系统开发
    Digital Signal Processing System Development
    48 32 16 2.5 考查               专业选修类
    22075026 数据库原理与应用
    Database Principle and Application
    48 32 16 2.5 考查               专业选修类
    22075027 信息光学
    Information Optics
    64 48 16 3.5 考试               专业选修类
    22075028 集成电路版图设计
    Integrated Circuit Layout Design
    40 24 16 2 考查               专业选修类
    22075029 集成电路工艺
    Integrated Circuit Technology
    48 32 16 2.5 考查               专业选修类
    22075030 JavaEE架构与应用开发
    JavaEE Architecture and Application Development
    48 32 16 2.5 考查               专业选修类
    合计 12学分
    工程实践与毕业设计/论文(必修33.5学分) 22075031 电子技术认知实习
             Electronic Technology Practice
    1周     1 考查               学科基础实践
    22075032 计算机程序应用设计
    Computer Program Application Design
    2周     2 考查               学科基础实践
    22075033 金工实习
    Metalworking Practice
    2周     2 考查               学科基础实践
    22075034 电子技术课程综合设计
    Comprehensive Design of Electronic Technology Course
    2周     2 考查               学科基础实践
    22075035 微机系统应用设计
    Microcomputer System Application Design
    2周     2 考查               专业实践课程
    22075036 单片机应用系统设计
    Single-chip Application System Design
    2周     2 考查               专业实践课程
    22075037 嵌入式系统应用设计
    Embedded System Application Design
    2周     2 考查               专业实践课程
             (专创融合课程)
    22075038 信号与线性系统课程设计
    Signal and Linear Systems Course Design
    2周     2 考查               专业实践课程
    22075039 EDA课程设计
    EDA Curriculum Design
    2周     2 考查               专业实践课程
    22075040 电子装配实习
    Electronic Assembly Practice
    2周     2 考查               专业实践课程
    22075041 毕业论文(设计)与答辩
    Undergraduate Design and Thesis
    14周     10 考查               专业实践课程
    22075042 专业见习
    Professional Probation
    1周     0.5 考查               专业实践课程
    22075043 专业实习
    Professional Internship
    8周     4 考查               专业实践课程
    合计 33.5学分

    附表2  九、课程与毕业要求对应关系矩阵

    附图1 课程体系结构拓朴图

    附表3  十一、辅修专业及辅修学士学位课程设置与教学进程表

    课程类别 课程编号 课程名称 总学时 学时分配 学分 考核方式 开课学期
    理论 实践(验) 周学时
    辅修专业课程(辅修50.5学分) 22075001 线性代数
    Linear Algebra
    32 32   2 2 考试
    22075002 概率论与数理统计
    Probability Theory and Mathematical Statistics
    40 40   5 2.5 考试
    22075003 复变函数与积分变换
    Complex Variable Function and Integral Transformation
    32 32   4 2 考查
    22075004 电路分析
    Circuit Analysis
    72 56 16 5 4 考试
    22075005 模拟电子技术
    Analog Electronics
    80 64 16 5 4.5 考试
    22075006 算法与数据结构
    Algorithms and Data Structures
    56 40 16 5 3 考试
    22075007 数字电子技术
    Digital Electronics
    72 56 16 5 4 考试
    22075008 微机原理
    Principle of Microcomputer
    72 56 16 4 4 考试
    22075009 信号与线性系统
    Signals and Linear Systems
    72 56 16 4 4 考试
    22075010 通信原理
    Communication Principle
    64 48 16 4 3.5 考试
    22075011 单片机原理及应用
    Single Chip Microcomputer Principle and Application
    48 32 16 3 2.5 考试
    22075012 PCB工艺与制作
    PCB Technology and Production
    48 32 16 3 2.5 考查
    22075013 EDA技术
    EDA Technology
    48 32 16 3 2.5 考试
    22075014 嵌入式系统设计与开发
    Embedded System Design and Development
    48 32 16 3 2.5 考试
    22075015 通讯电子线路
    Communication Electronic Circuit
    48 32 16 3 2.5 考试
    22075019 数字信号处理
    Digital Signal Processing
    48 32 16 3 2.5 考试
    22075025 DSP系统开发
    Digital Signal Processing System Development
    48 32 16 3 2.5 考查
    合计 920 696 224   50.5    
    辅修学士学位课程(辅修64.5学分) 22075001 线性代数
    Linear Algebra
    32 32   2 2 考试
    22075002 概率论与数理统计
    Probability Theory and Mathematical Statistics
    40 40   5 2.5 考试
    22075003 电路分析
    Circuit Analysis
    72 56 16 5 4 考试
    22075004 复变函数与积分变换<br/Complex Variable Function and Integral Transformation 32 32   4 2 考查
    22075005 模拟电子技术
    Analog Electronics
    80 64 16 5 4.5 考试
    22075006 算法与数据结构
    Algorithms and Data Structures
    56 40 16 5 3 考试
    22075007 数字电子技术
    Digital Electronics
    72 56 16 5 4 考试
    22075008 微机原理
    Principle of Microcomputer
    64 48 16 4 3.5 考试
    22075009 信号与线性系统
    Signals and Linear Systems
    72 56 16 4 4 考试
    22075010 通信原理
    Communication Principle
    64 48 16 4 3.5 考试
    22075011 单片机原理及应用
             Single Chip Microcomputer Principle and Application
    48 32 16 3 2.5 考查
    22075012 PCB工艺与制作
    PCB Technology and Production
    48 32 16 2 2.5 考查
    22075013 EDA技术
    EDA Technology
    48 32 16 3 2.5 考试
    22075014 嵌入式系统设计与开发
    Embedded System Design and Development
    48 32 16 3 2.5 考查
    22075015 通讯电子线路
    Communication Electronic Circuit
    48 32 16 3 2.5 考试
    22075019 数字信号处理
    Digital Signal Processing
    48 32 16 3 2.5 考试
    22075025 DSP系统开发
    Digital Signal Processing System Development
    48 32 16 3 2.5 考查
    22075041 毕业论文(设计)与答辩
    Graduation Project of Optoelectronics
    14周   14周   10 考查
    22075043 专业实习
    Professional Internship
    8周   8周   4 考查
    合计(60-70学分之间) 920+22周 696 224+22周   64.5    
    上一条:光电信息科学与工程专业人才培养方案
    下一条:物理学专业人才培养方案
    关闭窗口